Slice
Rewards
Desiging for Loyalty
Deliverables
- MVP launched 04/2021
- Product Design Roadmap
- Post-MVP improvements
REWARDS TEAM
- Lead Designer (me)
- Sr Product Designer
- Senior Product Manager
- Engineer Lead
- 7 Engineers
Platform
Year
4/2021
Objective
Problem
The Slice company was experiencing a decline in customer retention and engagement, resulting in a weakening competitive position in the market. An effective solution was needed to boost loyalty, increase engagement, and regain competitiveness.
MVP & Post-MVP
Solution
Introduce the Slice Rewards Program to encourage repeat purchases, increase engagement, and boost customer retention for a competitive edge.
The Slice Rewards App MVP Experience was successfully launched in April 2021, featuring:
- Sign-up, opt-in, and redemption flow
- Rewards status, rewards tab, and toast notifications
- Celebratory moments (post-MVP)
My role
I led the end-to-end design process
I was tasked with influencing the program strategy and vision, conducting research and analysis to identify user needs and opportunities, collaborating with cross-functional teams to define requirements, goals, and MVP features, developing designs and prototypes, and conducting usability testing.
Additionally, I provided implementation support, and post-launch improvements to ensure the program’s success.
Overview
Once upon a time…
Once upon a time in the bustling world of pizza, independent pizzerias were struggling to compete with the giants of the pizza industry. Slice, the NYC-based startup has designed a tech platform to help local pizzerias fulfill online orders and it was determined to make a difference.
Big Pizza corporations offer their customers compelling loyalty programs that continue to drive their customers back to them.
With a desire to help independent pizzerias stand tall against the giants of the pizza industry, Slice had a mission – to offer independent pizzerias the same specialized technology, marketing, data insights, shared services, and guidance that pizza franchises offer franchisees.
…the sauce made history
April 2021 was when the game changed. Slice came up with the Slice Rewards program, the largest pizza rewards program in the country (16,000 local pizzerias in its network — more than double the U.S. footprint of Domino’s.)
The Slice Rewards program is designed to keep loyal customers ordering delicious pizzas from their favorite local pizzerias and reordering and encouraging less frequent customers to order more often.
Problem statements
What were the main challenges?
Business requirements
Why does Slice need it?
Business goals
- To differentiate from competitors by rewarding regular customers
- A win-win solution for merchants and consumers and empower customers and restaurants to be brand advocates
- Maintain and strengthen relationships with current customers while building new ones, promoting repetitive purchasing behavior, and generating incremental sales
.
Business metrics
- Retention: Goal of 7.75% increase
- Order Frequency: Goal of 7.75% increase
- Increase at least 10% web-to-app conversion rate
.
Business kickoff and decisions
In June 2020, Slice’s leadership, product, and marketing teams began planning a rewards program for the Slice app. The goal was to craft the ideal rewards program to enhance the B2B2C experience. The group brainstormed different ideas for the Rewards system (batches, points system, instant points etc). I supported the team by envisioning what the Rewards system may look like in the Slice app, which ultimately help with the decision-making process.
Finally, the team established an MVP approach where:
- Every order over $15 made on the Slice app gets you a Pizza Point
- 8 Pizza Points = 1 free large cheese pizza
Research
What do we know about Slice customers?
1. Data Analysis
I’ve collaborated closely with a Data Analyst and a Product Manager to gain a deeper understanding of user segments for a business. We analyzed data for new, developing, and power users to gain insights into user behavior and preferences.
By using data-driven insights, the team was able to prioritize developing users over new and power users for the Rewards MVP in order to increase retention by 7.75%.
New users
- 3 million customers with a low retention rate, making up a significant portion of orders but with a low potential for increasing order frequency.
Developing users
- 1.2 million customers with a high retention rate, a significant percentage of customers with four or more orders, making them the best group to prioritize for a rewards program to increase order frequency.
Power users
- 0.2 million customers with high order frequency but a lower potential for increasing order frequency, making them a good secondary target for the rewards program.
2. Desk Research
User interviews were conducted by the Research Agency, primarily to understand what does or could motivate them to opt into loyalty programs.
Key findings:
- 49% of customers agree they spend more after having joined a loyalty program
- 76% of users think that loyalty programs are a part of their relationship with brands
- 67% of customers said surprise gifts are very important for loyalty programs
Additionally, short surveys were sent to the Slice network via email to test if pizzerias agreed that a Slice loyalty program would benefit their restaurant.
Key findings:
- 90% of shop owners believe a Slice loyalty program would benefit their restaurant
- 40% of owners are not willing to fund rewards for customers ordering from various Slice shops
- Shop owners show an equal willingness to offer a free pizza or sell one at cost ($2) to Slice
3. Customer Surveys
Moreover, I’ve designed targeted customer surveys to delve deeper into the motivations and preferences of both developing and power users, which helped in defining pain points. The main goal is to save money and get free or discounted products.
Key findings:
- Complex earning rules: Confusing structures may frustrate users
- Limited reward options: Lack of variety can decrease satisfaction
- Slow accumulation rates: Long earning times may disinterest users
- Poor UI: Difficult navigation or clutter can hinder reward management
- Poor communication: Not knowing when Rewards expire, or if they have rewards available
3. Competitive Analysis
Working hand-in-hand with another designer, we dove into competitive analysis to uncover a loyalty program’s strengths and weaknesses, main user journeys, and IA.
Key findings:
- Rewards presentation varies: Papa John’s uses a tab, Starbucks has a modal window, and Domino’s integrates it within the Account section.
- Home screen reward modules are common, with Starbucks displaying a more prominent module than others.
- Progress tracking elements differ: pizza apps favor progress circles, while others use progress bars.
- Animations enhance user experience, setting apps like Starbucks and Duolingo apart from food-related apps like Panera.
- Next, I led ideation sessions with Product Managers, Engineers, and Marketing to brainstorm ideas for the rewards program (MVP and post-MVP stages).
- The team used the Impact-Effort Matrix to evaluate and prioritize ideas based on potential impact and required effort.
- Top-voted ideas included improving in-app messaging, simplifying the progress bar, and addressing redemption edge cases.
- I collaborated with Marketing and Engineering to address feedback from usability testing, focusing on accessibility and micro-interactions for delightful moments.
- Due to a strict deadline (investor pitch), celebratory moments for earning the first Pizza Point were postponed to the next sprint after MVP.
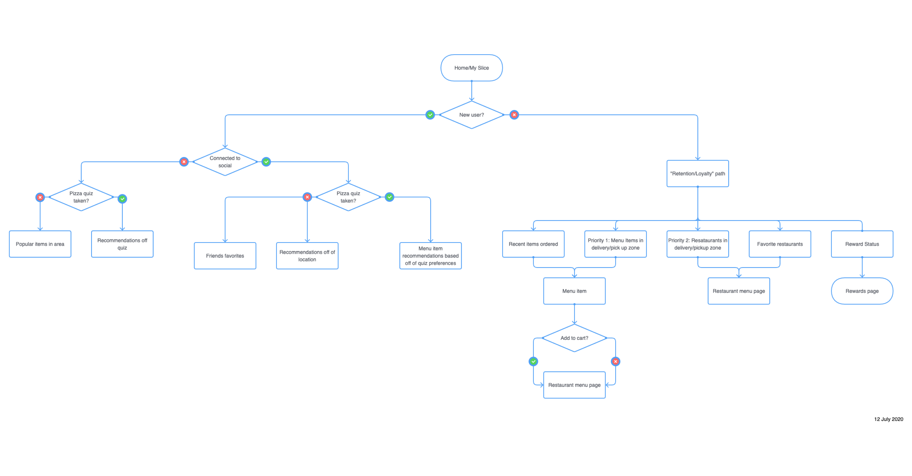
Design
Wireframes: 3 crucial journeys identified
I began by identifying entry points for the rewards program within the existing ordering experience for new users, and existing users (returning to the app, transitioning from app to web, and logout users.) Then, I focused on defining three main journeys and developed initial wireflows.
Establishing clear signing up, earning, and redeeming rewards journeys were essential for MVP, as they embody core functionalities that foster early user adoption, engagement, and ultimate customer loyalty.
Usability Testing
Prototyping and validating designs with users
Next, I conducted user testing of the proposed designs, rewards flow, and redemption flows with 10 participants (3 flows, 12 tasks). To goal was to find errors early, apply learnings, and reiterate designs before development.
Key findings:
- Almost all participants completed tasks successfully and understood the rewards program after signing up.
- Users desired more reward details before signing up, and 4/10 attempted social media login
- Participants praised the design for being straightforward and easy to understand
- Most users desired more reward details and recommended the app to friends, indicating a high NPS score.
- Almost half of the users expressed dissatisfaction with limited redemption options and service fees.
Now, Next, Later
Final Designs
Q1
Yay! We met the deadline, launched the MVP and secured 40mln funding.
Following user testing and additional conversations within Slice leadership and marketing, the v1 of Slice Rewards was launched at the end of Q1 2021.
The exciting new program allowed users to earn a free large cheese pizza after placing eight orders of $15 dollars or more. Per PRDs and company goals, redemption was only occurring on the mobile app to increase conversion.
We also started all users with one free “pizza point” as their welcome gift to encourage them to continue using Slice and working their way toward earning a reward.
The launch of Slice rewards was a significant factor in securing 40 million dollars of Series D investor funding just 12 days later.
Q1
...but eventaully MVP didn't move the metrics
While it was hard to get a true read of loyalty given the lack of control of market & brand spending running concurrently, the best case-educated POV is that Rewards is not moving the needle. Additional data and survey’s results:
- Returning Customer Rewards Member 14-Day Retention Rate: No movement
- Rewards Tab
- 17% of new installs visit during the purchase
- 19% of logged-in users visit during the purchase
- 63% redeem via Rewards tab / 28% via Cart / 7% Menu
- 1 Pizza Point – 50.82%
- 2 Pizza Points – 29.88%
- 3 -8 Pizza Points 20%
Our main hypothesis about the performance was that users are not aware of Slice Rewards or Slice in general.
-
- 19% of existing customers are not clear they can earn on any Slice order regardless of food type.
- 19% of existing customers are not clear that 8 qualifying orders earn them a reward.
- 31% of existing customers are not aware that they can get their reward from any pizzeria
One of the first immediate opportunities was to follow up with celebratory moments, which were descoped earlier on.
Q2
Business metrics moved!
The Slice Rewards program successfully boosted customer retention and increased repeat purchase rates, leading to a positive impact on both short and long-term retention rates and GMV. Key outcomes included:
- Statistically significant increases in 14-day, 21-day, and 28-day repeat purchase rates, ranging from 4% to 9% growth.
- A notable 3% increase in 28-day GMV per user among those who placed at least one order.
- Revenue increase of $34.7 million
These results demonstrate the effectiveness of the Rewards program in driving customer loyalty and revenue, ultimately contributing to a thriving independent pizzeria community.
2B2
Rewarding Customers, but strengthening Pizzerias too!
After conducting several surveys among the Slice network, it became evident that while a majority of pizzerias believed a Slice loyalty program would be beneficial to their business, many were unwilling to fund rewards for customers who order from multiple Slice shops. To address this concern, Slice decided to fund free pizzas in the Slice Rewards program themselves, rather than relying on individual pizzerias to cover the costs.
By doing this, Slice was able to prove the value of the program, as it demonstrated its ability to attract new customers and increase overall order volume.
- Subsequent marketing surveys revealed that customers favored the Slice Rewards program over other discounts, and participating shops experienced a 46% increase in orders per customer.
- The rewards program significantly reduced the time it took for the average customer to place an order, from 30 days down to just 10 days.
Q2
Q3 and work ahead!
We are continuing to look for new ways to improve the Slice Rewards experience and introduce exciting moments of delight through the use of design and animation, reinforcing that Slice users are engaging in the right behavior.
We are also looking for new ways to introduce more rewards throughout the earning process (think mini rewards!) as Slice customers work their way to earning the big prize of the free large cheese pizza.
Reflections
- An MVP is a process that you repeat over and over again: Identify your riskiest assumption, find the smallest possible experiment to test that assumption, and use the results of the experiment to course correct.
- Celebratory moments in MVP: Delight moments to enhance user engagement, make the rewards experience more enjoyable, and influence the business metrics
- Flexibility and adaptability: Embrace changes and new requirements as they arise during the design process.
- Iterative approach: Design is an ongoing process, and continuously analyzing user feedback and usage data can inform future iterations, leading to better design outcomes.










